
| Class | Description |
|---|---|
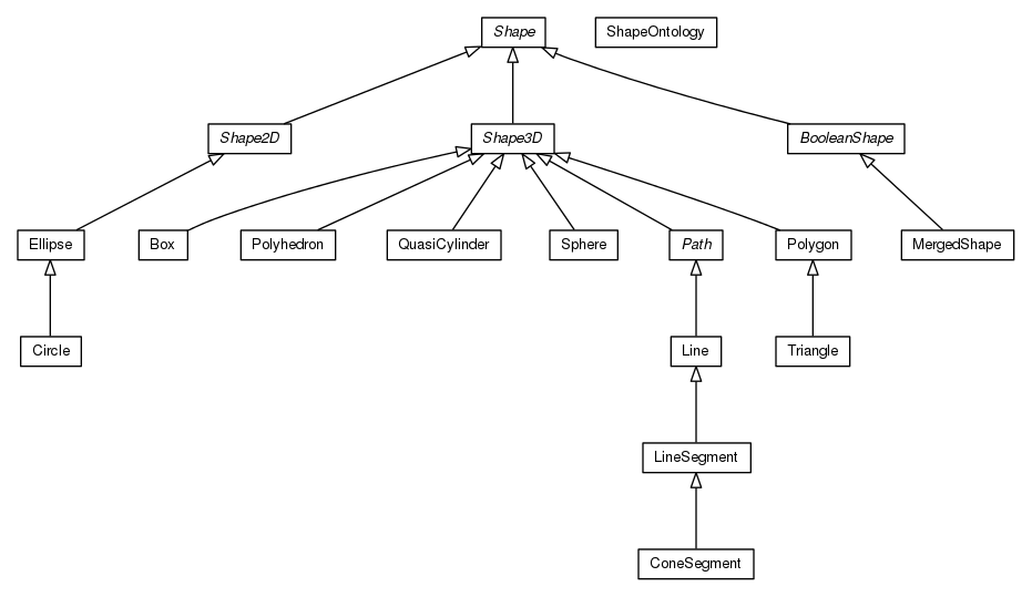
| BooleanShape |
Ontological representation of an merge, intersection or subtraction shape.
|
| Box |
Ontological representation of a tri-dimensional box shape.
|
| Circle |
Ontological representation of a circle shape.
|
| ConeSegment |
Ontological representation of a cone segment shape.
|
| Ellipse |
Ontological representation of an elliptic shape.
|
| Line |
Ontological representation of a geometric line that can be traveled.
|
| LineSegment |
Ontological representation of a segment of a line.
|
| MergedShape |
Ontological representation of a merged boolean shape.
|
| Path |
Ontological representation of a tri-dimensional path.
|
| Polygon |
Ontological representation of a polygon in a tri-dimensional space.
|
| Polyhedron |
Ontological representation of a tri-dimensional polyhedron.
|
| QuasiCylinder |
Ontological representation of a quasi-cylinder.
|
| Shape |
Ontological representation of any geometric shape.
|
| Shape2D |
Ontological representation of a bi-dimensional shape.
|
| Shape3D |
Ontological representation of a tri-dimensional shape.
|
| ShapeOntology | |
| Sphere |
Ontological representation of a spheric shape.
|
| Triangle |
Ontological representation of a triangle in a tri-dimensional space.
|
Copyright © 2018 universAAL Consortium. All rights reserved.